无锡建筑工地高处坠落事故致1人死亡 建设单位被通报
作者: 发布时间:2026-03-02 05:00:13 浏览量:
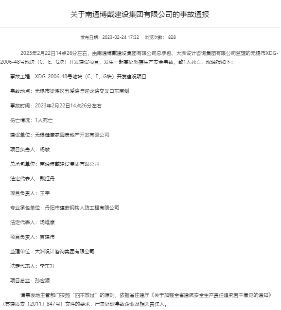
江苏省住房和城乡建设厅近期发布的事故通报显示,2023年2月22,无锡市XDG-2006-48号地块(C、E、G块)开发建设项目,发生一起高处坠落生产安全事故,致1人死亡。
根据通报,上述事故工程的建设单位是无锡健康家园房地产开发有限公司;总承包单位是南通博戴建设集团有限公司;专业承包单位是丹阳市建安钢构人防工程有限公司;监理单位是大洲设计咨询集团有限公司。
江苏省住房和城乡建设厅表示,请事发地主管部门按照“四不放过”的原则,依据省住建厅《关于加强全省建筑安全生产责任追究若干意见的通知》(苏建质安〔2011〕847号)文件的要求,严肃处理事故企业及相关责任人。
根据天眼查数据,无锡健康家园房地产开发有限公司有两大股东,分别是无锡国盛房产开发有限公司和无锡市城南置业有限公司。

